一、理工农医类的定义与范围
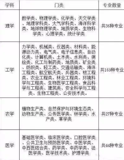
理工农医类是对理学、工学、农学、医学四个学科门类的统称,其专业设置紧密围绕自然科学与人类社会发展的核心需求。根据教育部《普通高等学校本科专业目录(2025年版)》,这四大学科门类共包含61个专业类、400余个具体专业,占我国高等教育专业体系的65%以上。其共性特征包括:注重实验实践能力、
依赖定量分析方法、
与产业发展高度联动。
文章源自青鸟高考网-https://www.qdqhjj.com/zhiyuan/9325.html
文章源自青鸟高考网-https://www.qdqhjj.com/zhiyuan/9325.html
二、理学门类:基础科学的支柱
理学主要研究自然物质运动基本规律,下设12个专业类:
1.
数学类:数学与应用数学、信息与计算科学
2.
物理学类:物理学、应用物理学、核物理
3.
化学类:化学、应用化学、化学生物学
4.
天文学类:天文学、空间科学与技术
5.
地理科学类:地理科学、人文地理与城乡规划
6.
大气科学类:大气科学、应用气象学
7.
海洋科学类:海洋科学、海洋技术
8.
地球物理学类:地球物理学、空间科学与技术
9.
地质学类:地质学、地球化学
10.
生物科学类:生物科学、生物技术
11.
心理学类:心理学、应用心理学
12.
统计学类:统计学、应用统计学
核心培养目标在于构建学生的科学思维体系,为技术创新提供理论支撑。例如,数学类专业重视抽象思维与逻辑推理训练,生物科学类专业强调生命现象的机制探究。
三、工学门类:应用技术的引擎
工学侧重将自然科学原理应用于工程实践,涵盖31个专业类,是规模最大的学科门类:
| 专业类别 | 代表专业 | 培养方向 |
|---|---|---|
| 机械类 | 机械工程、车辆工程 | 装备设计与制造 |
| 计算机类 | 计算机科学与技术、软件工程 | 信息系统开发 |
| 土木类 | 土木工程、给排水科学 | 基础设施建设 |
| 电子信息类 | 电子信息工程、通信工程 | 信息传输处理 |
| 材料类 | 材料科学与工程、新能源材料 | 新材料研发 |
| 自动化类 | 自动化、机器人工程 | 智能控制系统 |
| 能源动力类 | 能源与动力工程、新能源科学与工程 | 能源开发利用 |
其他重要类别包括:电气类、化工与制药类、航空航天类、环境科学与工程类、生物工程类等。
突出特征表现为:跨学科融合趋势明显(如生物医学工程)、与产业升级同步发展(如人工智能、物联网工程)。
四、农学门类:生物资源的守护者
农学致力于农业可持续发展与生物资源利用,包含7个专业类:
1.
植物生产类:农学、园艺、植物保护
2.
自然保护与环境生态类:农业资源与环境、水土保持与荒漠化防治
3.
动物生产类:动物科学、蚕学
4.
动物医学类:动物医学、动植物检疫
5.
林学类:林学、森林保护
6.
水产类:水产养殖学、海洋渔业科学与技术
7.
草学类:草业科学
专业发展重点聚焦于:智慧农业技术集成(如农业无人机应用)、种质资源创新(如基因编辑育种)、乡村产业融合(如休闲农业规划)。
五、医学门类:人类健康的保障
医学涵盖疾病预防、诊断治疗及健康维护,下设11个专业类:
| 专业类别 | 学习内容 | 职业方向 |
|---|---|---|
| 基础医学类 | 人体结构与功能 | 医学研究 |
| 临床医学类 | 疾病诊断治疗 | 临床医师 |
| 口腔医学类 | 口腔疾病防治 | 口腔医生 |
| 公共卫生与预防医学类 | 疾病防控策略 | 公共卫生管理 |
| 中医学类 | 中医理论与临床 | 中医师 |
| 药学类 | 药物研发评价 | 药师/研发 |
| 法医学类 | 司法鉴定技术 | 法医 |
还包括护理学类、医学技术类、中西医结合类等。
关键能力要求包括:临床思维培养、
医学伦理认知、
终身学习能力。值得注意的是,医学类专业普遍要求较长的培养周期(58年),且对实践教学资源依赖度高。
六、专业选择与发展建议
1.
能力匹配原则:数学物理基础扎实适合工科,生物化学优势明显宜选农医,逻辑思维强者可考虑理学
2.
就业前景分析:智能制造、生物医药、新能源领域岗位需求持续增长,基层医疗和现代农业人才缺口显著
3.
交叉学科机遇:精准医学(医学+信息技术)、智慧农业(农学+人工智能)等新兴方向值得关注
版权声明:本站部分文章来源或改编自互联网及其他公众平台,主要目的在于分享信息,版权归原作者所有,内容仅供读者参考。本站仅提供信息存储空间服务,不拥有所有权,不承担相关法律责任,如有侵权请联系xp0123456789@qq.com删除

评论