专业概览
地质类大学作为专业性高等院校,其专业设置主要围绕地球科学与资源勘查展开,同时随着教育发展需求,已逐步拓展为多学科协调发展的综合性大学体系。从传统的地质学、地质工程到新兴的地球信息科学与技术、行星科学等,专业种类丰富,涵盖理、工、文、管等多个学科门类。 文章源自青鸟高考网-https://www.qdqhjj.com/zhiyuan/7480.html
文章源自青鸟高考网-https://www.qdqhjj.com/zhiyuan/7480.html
主要专业类别
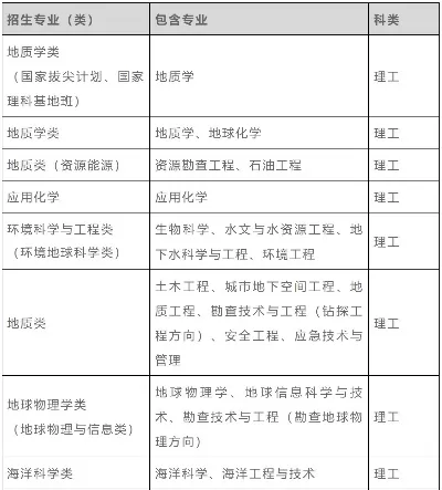
地质学类专业
地质学作为核心基础专业,主要研究地球的演化过程,培养学生掌握地质调查、资源开发和管理等基本工作技能。该专业的课程体系包括地质学、结晶矿物学、古生物学、地史学、岩石学、构造地质学、矿床学等。学生通过系统学习,能够从事地矿、石油、煤田、天然气等资源的开发利用工作,承担地形勘测、地质构造分析和地震等地质灾害监测任务。
地球化学专业侧重于研究地球及其子系统的化学组成和化学演化,涵盖矿物、岩石、矿床、地质等多个方面。该专业主要课程包括地球科学概论、构造地质学、结晶学与矿物学、岩石学、矿床学、地球化学、同位素地球化学等。
古生物学作为特色专业,主要通过化石和古老生命痕迹进行生物学研究,探讨古代生命的特征和演化历史,讨论重大的生命起源和生物绝灭与复苏事件。专业课程设置包括古生物学、植物生物学、动物生物学、生物化学、生物进化论等。
地质工程与资源类专业
地质资源与地质工程专业融合了地质学、资源勘查和工程技术等多学科领域,培养学生系统地掌握地质学、矿产资源学以及地质工程等方面的基础理论、基本知识和基本技能。该专业课程体系包含普通地质学、矿物岩石学、构造地质学、第四纪地质与地貌学、地球物理勘探、地球化学勘查等核心内容。
地质工程作为应用学科,主要研究与地质体有关的工程问题,涉及在利用地球的自然环境、物质材料和自然资源的人类活动中,对地质体的评价、处理、改造和控制。该专业旨在培养具备从事地质资源勘查、评价、开发和管理等方面工作能力的专业人才。
新兴交叉学科专业
地球信息科学与技术专业培养学生掌握数学、物理学、地球动力学与空间大地测量学的基础知识,系统掌握现代信息科学与技术的理论和方法。该专业研究范畴包括空间信息的分类与采集、传输与分析、成像与图像处理、空间信息系统的设计与应用。
行星科学作为前沿专业,体现了地质类专业向太空领域的拓展,在此次招生计划中被纳入地质学类专业类别。
具体院校专业设置实例
以中国地质大学(北京)2025年招生专业为例,其采用大类招生模式,具体设置如下:
| 专业大类 | 包含专业 | 分流时间 |
|---|---|---|
| 地质学类 | 地质学、地质学(地质地球物理复合)、地质学(旅游地学)、地球化学、资源勘查工程(固体矿产)、地球信息科学与技术(大数据与数字地球)、行星科学 | 大二结束后 |
| 材料类 | 材料科学与工程、材料化学、材料物理、新能源材料与器件、矿物加工工程 | 大二结束后 |
| 地质类 | 石油工程、资源勘查工程(能源)、资源勘查工程(新能源地质与工程)、新能源科学与工程、碳储科学与工程 | 大一结束后 |
资料来源:中国地质大学(北京)2025年招生信息
除了地质类特色专业外,学校还设置了计算机科学与技术、软件工程、数据科学与大数据技术、人工智能、电子信息工程、电气工程及其自动化等信息技术类专业,以及材料类、土木工程、机械设计制造及其自动化、安全工程等工程技术类专业,体现了现代地质大学多学科发展的趋势。
就业方向与发展前景
地质类专业的就业领域十分广泛,毕业生主要面向资源勘探与开发领域,在矿产资源的勘探、开发和管理工作中发挥着重要作用。具体可以在科研院所、大专院校从事本专业或相邻专业的教学和科研工作,也可以在国土资源、中铁中建、工矿企业、工程设计院等单位从事资源勘查与评价、环境评价、城市与环境水文地质、工程勘察、能源开采等工作。
随着国家对矿产资源、能源安全以及地质灾害防治的日益重视,地质类专业人才的需求持续稳定。尽管工作环境可能涉及野外地质调查、资源勘查与评价等较为艰苦的条件,需要具备较强的适应能力和吃苦耐劳的精神,但该领域的工作具有较大的挑战性和发展空间。
报考建议
对于有意报考地质类专业的考生,需要注意选考科目要求。从2025年招生计划来看,大多数地质类专业要求物理和化学两门科目考生均须选考方可报考。这表明地质类专业对自然科学基础要求较高,学生在高中阶段应打好物理、化学基础。
另外,考生应根据个人兴趣和职业规划选择具体专业方向。如果对基础理论研究感兴趣,可选择地质学方向;如果倾向于工程技术应用,地质工程或资源勘查工程可能更为适合;如果对新兴交叉学科有兴趣,地球信息科学与技术或行星科学是值得考虑的选择。
版权声明:本站部分文章来源或改编自互联网及其他公众平台,主要目的在于分享信息,版权归原作者所有,内容仅供读者参考。本站仅提供信息存储空间服务,不拥有所有权,不承担相关法律责任,如有侵权请联系xp0123456789@qq.com删除

评论