教育投资是个人职业发展的重要环节,深圳大学作为大湾区重点高校,其研究生学费标准备受关注。本文将通过最新招生数据,系统性解析全日制与非全日制研究生的学费差异、隐藏成本及性价比评估,为考生提供详尽的决策参考。 文章源自青鸟高考网-https://www.qdqhjj.com/zhiyuan/5553.html
文章源自青鸟高考网-https://www.qdqhjj.com/zhiyuan/5553.html
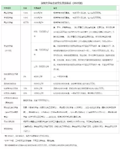
一、学费标准全景图:全日制VS非全日制
根据2025年招生章程,深圳大学研究生学费分为三大类别。
全日制学术学位硕士每年8000元,按3年学制计算共2.4万元;全日制专业学位硕士每年11.95万元,3年总费用35.85万元;非全日制专业学位则采用全程打包价,从教育管理的5.4万元(每年1.8万元)到工商管理的29.8万元不等。值得注意的是,教育管理、心理学等师范类专业的学费显著低于管理类专业,例如非全日制教育管理全程学费仅相当于MBA专业的18%。
关键发现:不同学习方式的成本差异巨大。全日制学术硕士年均成本最低,而非全日制MBA年均近10万元。这种差异主要源于教学资源配置,非全日制课程多安排在周末节假日,需要支付更高的师资和时间成本。
二、专业学费对比表:精准定位个人预算
| 学习方式 | 专业名称 | 学制 | 全程学费(万元) | 年均学费(万元) |
|---|---|---|---|---|
| 非全日制 | 工商管理 | 3年 | 29.8 | 9.93 |
| 非全日制 | 会计学 | 3年 | 12.0 | 4.00 |
| 非全日制 | 法律 | 3年 | 9.0 | 3.00 |
| 非全日制 | 教育管理 | 3年 | 5.4 | 1.80 |
| 同等学力申硕 | 心理学 | 2年 | 4.8 | 2.40 |
| 同等学力申硕 | 教育学 | 2年 | 4.8 | 2.40 |
| 全日制专业学位 | 各专业 | 23年 | 2.05.85 | 1.01.95 |
| 全日制学术学位 | 各专业 | 3年 | 2.4 | 0.80 |
数据显示,教育管理专业因其明确的职业导向和公共服务属性,在非全日制项目中具有较高的性价比。相较于动辄10万元以上的管理类专业,该专业更适合教师、教育行政人员等群体选择。
三、隐藏成本分析:那些容易被忽略的支出
除了学费这一显性成本,考生还需考虑以下潜在支出:全日制学生住宿费每年12001500元;教材资料费年均约10002000元;实验设备和场地使用费根据专业有所不同。最重要的是,非全日制学生不提供住宿,这在深圳这样的高房价城市可能产生额外租房成本。
机会成本不容忽视。全日制学生需要放弃工作收入,按深圳平均工资计算,3年机会成本可能达30万元以上。而非全日制学生虽然可以保留工作,但需要承担工作与学习的双重压力,对个人时间和精力提出更高要求。
四、奖助体系解读:如何减轻经济压力
深圳大学建立了完善的奖助体系,全日制学生可享受多种资助政策。
国家助学金覆盖所有全日制研究生,标准为每年6000元;国家奖学金每年2万元名额竞争激烈;校设奖学金从荔园之星到各类单项奖,金额100050000元不等。值得注意的是,非全日制学生通常不参与此奖助体系,但可尝试申请企业资助或个税专项扣除。
五、性价比评估:投资回报率分析
从就业数据看,教育管理专业毕业生主要分布在广东省中小学、教育培训机构及教育管理部门。深圳教师年薪普遍在2030万元,相较于5.4万元的投资,回报周期通常在12年内。与此同时,学位提升带来的职称晋升机会、跨区域人才引进政策优惠等隐性收益,进一步增加了教育投资的长期价值。
六、选择建议:如何制定最优方案
对于预算有限的考生,建议优先考虑全日制学术学位,年均成本最低且享全额奖助;在职教师可选择非全日制教育管理,兼顾工作与学业;企业管理层则可评估MBA的高投入能否带来对应的职业突破。
决策关键点:首先明确职业规划与学习目标的匹配度,其次评估个人经济承受能力,最后考虑时间管理可行性。建议考生参考最新招生目录中的具体专业要求,结合自身情况做出理性选择。
版权声明:本站部分文章来源或改编自互联网及其他公众平台,主要目的在于分享信息,版权归原作者所有,内容仅供读者参考。本站仅提供信息存储空间服务,不拥有所有权,不承担相关法律责任,如有侵权请联系xp0123456789@qq.com删除

评论