本文旨在系统分析二本院校大数据工程技术专业的就业前景,为学子与家长提供客观、详实的决策参考。文章将从行业需求、岗位方向、薪资水平、就业挑战及实用建议等多个维度展开探讨。 文章源自青鸟高考网-https://www.qdqhjj.com/zhiyuan/5532.html
文章源自青鸟高考网-https://www.qdqhjj.com/zhiyuan/5532.html
行业风口:大数据产业的广阔前景与人才缺口
大数据工程技术专业的就业基本面,首先取决于整个行业的宏观发展态势。当前,大数据产业正处在高速发展的快车道。根据权威规划,到2025年,我国大数据产业测算规模将突破3万亿元,年均复合增长率保持在25%左右。产业的井喷式增长催生了巨大的人才需求,有预测显示,到2025年前大数据人才需求将保持30%40%的增速,需求总量预计达到2000万人,而到2026年,全国大数据核心人才缺口可能高达250万人。这一庞大的市场缺口,无疑为包括二本院校在内的相关专业毕业生打开了广阔的就业大门。
企业端的需求同样旺盛。互联网巨头如字节跳动、阿里巴巴等在推荐算法、用户行为分析等领域持续扩大对数据人才的招聘。与此同时,传统行业的数字化转型也在加速推进,金融领域利用大数据进行风控,医疗行业借助数据分析优化诊疗流程,制造业通过数据挖掘提升生产效率,这些领域对既懂技术又熟悉业务的复合型大数据人才青睐有加。这表明,大数据技术的应用已渗透至经济的方方面面,创造了多元化的就业场景。
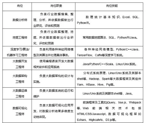
岗位与薪资:多元路径下的职业发展图景
大数据工程技术专业的毕业生,拥有多元化的就业方向,主要的岗位类型与薪资概况如下:
数据分析师:负责数据的收集、清洗、分析和可视化,为企业的业务决策提供数据支持。在一线城市的入门年薪通常在8万至10万元之间,随着经验积累,薪资涨幅显著。
大数据开发工程师:负责构建和维护大规模数据处理平台,开发高效的数据处理程序。这是技术核心岗位,薪资水平更具竞争力。
数据挖掘工程师:专注于从海量数据中发掘潜在的模式和价值,直接应用于企业的精准营销和产品优化。
为了更清晰地展示不同岗位的薪资范围,请参考下表(数据综合自多个招聘平台及行业报告):
| 岗位名称 | 应届生/初级月薪(一线城市) | 35年经验年薪范围 | 主要技能要求 |
|---|---|---|---|
| : | : | : | : |
| 数据分析师 | 8K12K | 20万35万 | SQL,Python,统计学,数据可视化工具 |
| 大数据开发工程师 | 12K18K | 30万50万 | Java,Hadoop,Spark,Flink,分布式系统原理 |
| 数据治理工程师 | 8K12K | 15万25万 | 数据管理理论,数据安全法规,SQL |
| 数据科学家 | 15K25K | 40万70万+ | 机器学习算法,深度学习,Python/R,扎实的数学基础 |
值得注意的是,就业市场存在明显的两极分化现象。名校王牌专业的毕业生就业率可达97%以上,平均起薪优厚;而部分普通二本院校的就业率可能仅在58%左右,甚至有三成毕业生被迫转行。这警示二本学子,机遇虽在,但竞争同样激烈,个人的努力与准备程度将成为决定就业层次的关键变量。
现实挑战:二本学子需要跨越的障碍
对于二本院校的学生而言,在享受行业红利的同时,也必须清醒地认识到所面临的挑战。
首先,是学校背景带来的初始劣势。在校招环节,学校的权重很大,985/211院校的学生在进入一线中大厂时具备天然优势。这意味着二本学生需要在其他方面,尤其是技术基础和实战能力上,表现得更加突出,才能获得优质企业的青睐。
其次,是部分院校培养体系与市场需求的脱节。由于大数据专业在国内是较新开设的专业,一些二本院校的培养方案可能尚不成熟,存在“学校教得浅、内容少”的问题。例如,课程可能只涉及Hadoop、Spark等框架的简单介绍,而对Java语言底层原理、大规模分布式系统等企业急需的核心技术深度不够。如果学生仅仅满足于学校的教学大纲,那么毕业时将很难满足企业的实际要求。
突围路径:二本学子的核心竞争力构建策略
面对挑战,二本大数据专业的学生并非无路可走,关键在于如何主动规划和执行。
第一,夯实技术基础是重中之重。校招非常看重计算机基础,包括数据结构与算法、操作系统、计算机网络等。大数据生态的许多主流框架,如Hadoop、Spark、Flink,其底层均使用Java开发,因此深入学习Java并掌握其核心机制至关重要。同时,Python作为数据分析和机器学习的主要语言,也需要熟练掌握。
第二,积极参与有价值的项目实践。许多二本院校会聚焦区域产业特色,与当地企业开展产学研合作项目。学生应积极争取参与此类项目,这不仅能将理论知识应用于实践,还能提前熟悉企业业务流程,积累让简历增色的“信服的真实项目经验”。相较于培训机构千篇一律的课程项目,来自真实业务场景的项目经历在面试中更具说服力。
第三,明确职业方向并针对性准备。大数据领域方向繁多,学生应根据自身兴趣和优势,尽早选择是走大数据开发、数据分析还是数据科学等路径,并按照目标岗位的要求,系统性地补充知识和技能。
第四,善用实习和校招机会。实习经历虽非必需,但无疑是锦上添花。通过实习,可以深入了解行业,验证职业选择,并有机会获得returnoffer。在校招时,要采取“广撒网、重点捕捞”的策略,不执着于头部大厂,可以关注发展迅速的中小企业、正在进行数字化转型的传统行业巨头(如国家电网、各大银行),以及各地政府设立的大数据局等新兴机会。
总结与展望
总而言之,二本大数据工程技术专业是一个“机遇与挑战并存”的选择。行业的高速发展确保了广阔的就业空间和可观的薪资潜力,但二本学子必须付出比名校学生更多的努力,通过夯实基础、积累项目、明确方向,才能在激烈的竞争中成功突围,实现高质量的就业。对于有志于此的学子而言,这个专业绝非“天坑”,而是一片需要辛勤耕耘也能获得丰厚回报的沃土。
版权声明:本站部分文章来源或改编自互联网及其他公众平台,主要目的在于分享信息,版权归原作者所有,内容仅供读者参考。本站仅提供信息存储空间服务,不拥有所有权,不承担相关法律责任,如有侵权请联系xp0123456789@qq.com删除

评论