一、2025年山东高考政策有哪些关键变化?
山东省作为新高考改革试点省份,2025年将继续实行"3+3",即语文、数学、外语3门统考科目加上物理、化学、生物、政治、历史、地理6门中任选3门作为选考科目。总分仍为750分,其中语数外各150分,选考科目每科满分100分(按等级赋分计入总分)。 文章源自青鸟高考网-https://www.qdqhjj.com/zhiyuan/12146.html
文章源自青鸟高考网-https://www.qdqhjj.com/zhiyuan/12146.html
提前批志愿设置发生重大调整:普通类和艺术类提前批均分为A、B两类,且A、B类只能二选一。提前批A类保留"+专业"志愿模式,适合报考军事、公安等特殊类型招生;而提前批B类首次全面实行"(类)+学校"平行志愿,最多可填报60个志愿。这一变化显著降低了高分低就的风险,特别是报考国家公费师范生、省属公费生等类型的考生将受益。
体育类招生标准全面更新:专业测试启用新版标准,合格线为73分;本科文化线按普通类一段线的65%计算(2025年为287分);综合成绩计算中专业成绩占70%、文化成绩占30%。
二、各批次志愿如何设置?
2025年山东高考志愿分为三个主要批次:提前批、特殊类型批和常规批。
提前批分为A类(非平行志愿)和B类(平行志愿),两者不得兼报:
- A类包含军事、公安政法、飞行技术等类型,实行以学校为单位的志愿模式。第一次填报可填1个学校志愿(含6个专业和服从调剂),第二次填报可填4个顺序学校志愿。
- B类包括国家公费师范生、省属公费生等本科计划,实行"+学校"志愿,每次填报最多60个志愿。
特殊类型批针对高校专项计划,安排1次志愿填报,考生可填报1个学校志愿(含6个专业和服从调剂)。
常规批涵盖未列入前两批的其他本专科招生,实行"+学校"志愿模式,每次填报最多96个志愿。
分数线划定标准如下:
- 普通类一段线按本科招生计划的1:1.2划定,作为本科志愿填报资格线。
- 普通类二段线按本专科招生计划总数划定,是考生参与录取的最低控制线。
- 特殊类型招生控制线按本科计划的1:0.5划定,用于强基计划、高校专项等特殊招生类型。
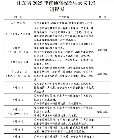
三、志愿填报时间如何安排?
2025年山东高考志愿填报共有六个关键时间节点:
| 填报批次 | 时间安排 | 志愿类型与数量 |
|---|---|---|
| 提前批第1次填报 | 6月29日9:0018:00 | 普通类提前批A/B类、艺术类本科提前批等 |
| 特殊类型批和常规批第1次填报 | 7月5日7日9:0018:00 | 特殊类型批1个学校志愿,常规批最多96个志愿 |
| 提前批第2次填报 | 7月13日9:0018:00 | 与第一次填报批次相同 |
| 常规批第2次填报 | 7月24日26日9:0018:00 | 最多96个本专科志愿 |
| 常规批第3次填报 | 7月31日9:0018:00 | 征集志愿,最多96个 |
| 双录取考生确认 | 8月3日9:0018:00 | 选择就读高校 |
考生须登录山东省教育招生考试院网站(https://www.sdzk.cn)完成志愿填报,并在规定时间内确认提交。
四、96个志愿如何科学分配?
采用"冲稳保"梯度策略是填报96个志愿的核心原则。建议按冲刺院校(20%)、稳妥院校(60%)、保底院校(20%)的比例分配志愿,各梯度间至少拉开1015分的差距。
冲刺院校:选择近3年录取位次比考生当前位次上浮10%左右的高校和专业。例如,物理类550分(位次约82,928名)的考生,可冲刺南昌大学德语专业(2024年位次63,234名)。
稳妥院校:选择录取位次与考生当前位次基本匹配的院校,确保有较高录取概率。
保底院校:选择录取位次明显低于考生位次的院校,确保录取概率>90%。如山东第一医科大学预防医学专业(位次205,387名)可作为合适的保底选择。
选科要求是志愿填报的前提条件。2025年专业选科要求进一步细化,主要有限制类型包括:必选1科(如计算机类要求物理)、必选2科(如临床医学要求物理+化学)、选考1科即可(如生物科学类要求物理/化学/生物)以及无限制专业(如哲学类、管理类等)。考生务必通过《2025年山东省普通高校招生专业(类)选考科目要求》核对目标专业选科限制,避免填报无效志愿。
五、如何结合就业前景选择专业?
基于山东省"十四五"产业规划重点发展方向,以下专业具有较好的就业前景:
计算机科学与技术:青岛作为"软件名城"大量就业岗位,但需要注意技术迭代带来的职业发展风险。
临床医学:通过基层医疗定向培养计划可享受免学费、包分配待遇,但需签订服务协议。
新能源汽车技术:随着山东省新能源汽车产业的发展,相关专业人才需求持续增长。
人工智能技术应用:作为新兴产业,人才缺口较大,就业机会丰富。
考生应优先选择"产业+技术"复合型专业,如计算机+人工智能、机械+电子等交叉学科,增强就业竞争力。
六、有哪些特殊招生政策值得关注?
国家专项计划覆盖菏泽、临沂等地区,符合条件的农村考生可享受1015分的降分优惠。例如,山东大学国家专项录取线比普通批低12分左右。
地方专项计划面向省内农村户籍考生,降分幅度一般为510分。如山东师范大学师范类专业通过地方专项计划录取的分数线通常低于普通批次。
高职单招为300分以下的考生提供了升学捷径,如山东职业学院轨道交通专业就业率高达98%,是分数不理想考生的优质选择。
七、如何规避志愿填报风险?
退档风险主要来自单科成绩不达标、身体条件不符合要求等因素。例如,山东大学英语专业通常要求英语单科成绩不低于120分,青岛大学临床医学专业要求无色盲等。
规避方法包括:
- 仔细核查招生章程中的特殊要求,特别是体检标准、单科成绩等限制条件。
- 合理利用服从调剂选项,增加录取机会。
- 提前批A类与B类不得兼报,考生需根据自身情况慎重选择其中一类填报。
征集志愿是未被录取考生的补救机会,本科批征集时间预计在2025年7月25日左右,专科批征集时间在8月10日左右。
八、行动建议与时间规划
6月29日前:完成"冲稳保"院校清单编制,结合个人位次、选科要求和职业规划筛选合适的目标院校。
6月30日18时前:按产业需求和技术发展趋势优先填报复合型专业志愿。
最终确认阶段:提交前务必检查志愿顺序,确保保底院校能覆盖90%以上的录取概率。
填报志愿时,考生应综合考虑院校实力、专业前景、地理位置和个人兴趣,制定既符合自身特点又具备可行性的志愿方案。定期关注山东省教育招生考试院官方网站的最新通知,确保及时获取政策调整信息。
版权声明:本站部分文章来源或改编自互联网及其他公众平台,主要目的在于分享信息,版权归原作者所有,内容仅供读者参考。本站仅提供信息存储空间服务,不拥有所有权,不承担相关法律责任,如有侵权请联系xp0123456789@qq.com删除

评论