一、什么是征集志愿及其重要性
征集志愿是指在每一批次常规录取结束后,河南省教育考试院向社会公布院校未完成的招生缺额计划,以及部分院校在常规录取结束后追加的招生计划。
征集志愿为各批次控制分数线以上且未被录取的考生提供了“第二次机会”,避免高分考生落榜,同时也能帮助高校完成招生计划。从本质上说,这是高招录取的既定程序和有效补充机制。
文章源自青鸟高考网-https://www.qdqhjj.com/zhiyuan/11211.html
文章源自青鸟高考网-https://www.qdqhjj.com/zhiyuan/11211.html
二、河南征集志愿的时间规律与2025年安排
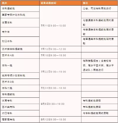
征集志愿的时间安排严格遵循河南省高招录取工作进度。通常情况下,征集志愿会在每个批次常规录取结束后12天内进行,填报窗口期通常只有9小时左右(多数为9:00至18:00)。根据2025年已公开的信息和历年规律,主要批次的征集志愿时间可归纳如下:
| 招生批次 | 预计时间段 | 持续时长 | 主要适用考生 |
|---|---|---|---|
| 对口招生本科批 | 4月8日(已进行) | 9小时 | 成绩达线未被录取的对口考生 |
| 普通本科一批 | 7月下旬 | 约9小时 | 一本线以上未被录取考生 |
| 普通本科二批 | 7月底至8月初 | 约9小时 | 二本线以上未被录取考生 |
| 专科批次 | 8月中下旬 | 约9小时 | 专科线以上未被录取考生 |
需要特别注意的是,部分批次可能存在多次征集的情况。如果某些高校在一次征集志愿后仍未完成招生计划,有可能会进行第二次甚至第三次征集,考生需要密切关注河南省教育考试院的最新公告。
三、征集志愿的具体填报流程
征集志愿采用网上填报方式,考生须通过官方指定平台操作。具体流程包括:首先登录河南省教育考试院网站(https://www.haeea.cn)查询缺额信息,然后凭本人账号和密码进入“河南省普通高校招生考生服务平台”进行填报。填报时,考生可以选报16个平行院校志愿,每个院校设4个专业志愿以及是否同意专业调剂选项。
四、征集志愿填报的注意事项与策略
填报前务必查询录取结果。只有档案状态为“自由可投”的考生才具备填报征集志愿的资格。已被高校录取的考生不能参加征集志愿,否则填报无效。
合理选择院校与专业。考生需要认真查看院校的招生简章和专业要求,结合自身实际情况进行选择。值得注意的是,并非所有参与征集志愿的院校都会降分录取,部分热门院校或专业甚至可能出现录取分数高于常规志愿的情况。
慎重考虑专业服从调剂。由于征集志愿是当前批次的最后一次录取机会,建议考生尽可能填写专业服从调剂以增加录取概率。同时,考生还需注意避开自身身体状况受限的专业,以及高校招生章程中明确标出的限制条件。
五、常见问题解答
问:征集志愿会影响下一批次的录取吗?
答:不会影响。如果考生在征集志愿中被录取,将不再参加后续批次的录取;如果未被录取,则不影响后续批次的正常投档。
问:原来填报过这些学校的志愿,还需要重新填报吗?
答:需要。
征集志愿投档时以当次征集的志愿为依据,即使原来报过这些学校,也必须重新填报。
问:填报征集志愿时需要注意哪些时间节点?
答:最关键的是注意征集志愿的填报窗口期,通常只有短短几个小时,错过将无法补报。建议考生提前准备好相关信息,在系统开放后尽快完成填报。
版权声明:本站部分文章来源或改编自互联网及其他公众平台,主要目的在于分享信息,版权归原作者所有,内容仅供读者参考。本站仅提供信息存储空间服务,不拥有所有权,不承担相关法律责任,如有侵权请联系xp0123456789@qq.com删除

评论